百人の物語
> (第13回)20世紀最後の10年間は、群雄割拠の時代となった(2)
オセロ史を飾った百人の名選手の物語
(第13回)
20世紀最後の10年間(1991〜2000)は、群雄割拠の時代となった。…その2
1.
1992年(平成4)のオセロ名人戦、全日本選手権、世界選手権
A.
春、第13期オセロ名人戦、手塚名人堂々の連覇!
(4月5日
(日)
)
☆
第13期オセロ名人位決定4番勝負
(1992.4.5.新宿・宇宙)
第1局、第2局、第3局
☆
滝沢雅樹七段、余裕手の放出時期を誤る!(第3局ゴール直前)
B.
夏、第20回全日本オセロ選手権大会、坂口和大六段初優勝!
(8月9日
(日)
)
☆
第20回全日本オセロ選手権大会無差別の部特選譜
(1992.8.9.帝国ホテル)
決勝(坂口対為則)
準決勝(坂口対後藤)、(為則対石井)
準々決勝(後藤対村上)、(為則対谷口)
☆
永遠の謎・オセロのX打ち!
C.
秋、第16回世界オセロ選手権大会、日本敗る!
(11月5日〜7日)
フランス代表 マーク・タステ(28才、数学の先生)が優勝!
☆
驚天動地!準決勝出場4選手の中に日本代表坂口の名がない!
☆
第16回世界オセロ選手権大会特選譜6局
(スペイン.バルセロナ.1992.11.5〜7)
決勝第1、第2局(タステ対シェイマン)
準決勝第1局(シェイマン対バーナー)
準決勝第1局(マルコーニ対タステ)
予選リーグ5回戦(D.シェイマン対坂口和大)
予選リーグ13回戦(N.バーナー対坂口和大)
☆
世界選手権でタステが優勝を決めた1手!
2.
1993年のオセロ名人戦、全日本選手権、世界選手権
A.
春、第14期オセロ名人戦、15才のプリンス末國誠名人誕生!
☆
挑戦者決定戦で末國誠四段が優勝!
(3月28日
(日)
)
☆
波乱で始まり波乱で終わった第14期名人戦!
(4月4日
(日)
)
☆
特選譜(第3局、第4局)
オセロ史を変えた大逆転劇(第4局)!
B.
夏、第21回全日本オセロ選手権大会、滝沢信行六段初優勝!
(1993.8.22.日)
☆
3度目の正直、滝沢信行、為則に大技1本勝で念願の初優勝
特選3局
…
決勝
(滝沢対為則)
準決勝
(滝沢対荒木)、(為則対能村)
☆
決勝、見事に決めた1本勝!
☆
あな、珍しや、5部門全部が初優勝!
C.
秋、第17回世界オセロ選手権大会
(イギリス.ロンドン.1993.11.5〜7)
アメリカ代表・デイビッド・シェイマン
(27才、弁護士)
が初優勝!
(日本代表・滝沢信行選手は惜しくも4位)
☆
第17回世界オセロ選手権大会特選譜6局
(イギリス.ロンドン.1993.11.5〜7)
決勝第1、第2局(シェイマン対カスパール)
準決勝第1局(カスパール対滝沢)、(シェイマン対ジュヘム)
予選リーグ3回戦(滝沢対シェイマン)
予選リーグ12回戦(シェイマン対大柳)
☆
ローマは1日にして成らず。D.シェイマン苦節11年の努力実る!
第13回 20世紀最後の10年間(1991〜2000)は、群雄割拠
の時代となった。…その2
1.
1992年(平成4)のオセロ名人戦、全日本選手権、世界選手権
A.
春、第13期オセロ名人戦、手塚名人堂々の連覇!
(4.5)
今回は、滝沢雅樹七段という実績、実力共に定評のある挑戦者を迎えての防衛戦でしたが、結果は宇宙感覚・手塚名人のワンサイドゲーム・負けなしの2勝1引分で悠々防衛!
持時間も長く(30分、全日本は20分)、しかも4番勝負の名人戦では、運の入り込む余地は極めて少なく、実力を充分発揮できます。鬼神・為則、家康流・滝沢という世界チャンピオン経験者と、昨年、今年と檜舞台で連続して4番勝負を戦い、無敗の計4勝2引分とは凄い記録です。
宇宙感覚・手塚オセロの真髄に迫るには、その勝局研究も為になりますが、第3局の様に、土俵際迄押し込まれながら、結局土俵を割らなかった強靭
(きょうじん)
さを鑑賞するのも面白いでしょう。“オセロとは好手を打って勝つよりは、むしろ悪手を打って負けるゲームなり”といわれていますが、相手が間違えたのはそれ程難解な局面に持って行った当方の実力と見ることもできます。
“間違うのも実力のうち”、“運も実力のうち”といいますが、追い風逆風さえも巧みに利用して進むのがヨットです。上昇気流にうまく乗って羽ばたきもせず翼を一杯に広げて悠然とアンデス山脈の上空を舞うコンドルの雄姿!宇宙感覚・手塚時代の到来か?夏の全日本選手権での活躍が待たれます!
☆
第13期オセロ名人位決定4番勝負
(1992.4.5.新宿・宇宙)
第1局
虎1
第2局
バッファロー
第3局
虎1
黒
挑戦者
滝沢雅樹
25
白
名人
手塚博久
39
黒
名人
手塚博久
33
白
挑戦者
滝沢雅樹
31
黒
挑戦者
滝沢雅樹
32
白
名人
手塚博久
32
以上、2勝1引分となり、第4局を待たず、手塚名人の勝決定!
(1図)第3局
は?
(正解)
(正解続き)黒33−31白
(実戦)大悪手!
☆
滝沢雅樹七段、余裕手の放出時期を誤る!
1図は第3局の大詰めの局面で、黒僅かにリード、あと6手で終了です。ゴール目前にして、ここで黒(滝沢)が間違えました。実戦
は余裕手放出のタイミングを間違えた不覚の手順前後の悪手で、たったの1手のために名人戦終了!
1図では、正解
と余裕手をここで放出すれば、滝沢挑戦者は第4局に総てを賭けて戦うことができた筈です。
B.
夏、第20回全日本オセロ選手権大会、坂口和大六段初優勝!
(8.9.日)
帝国ホテルで行われた第20回全日本オセロ選手権記念前夜祭には、根上淳・ペギー葉山(歌手)夫妻や池田満寿夫・佐藤陽子(バイオリニスト)夫妻も出席され、佐藤陽子さんの生演奏ツィゴイネルワイゼンの妙なる調べに、全日本(世界)チャンピオンの金田繁七段もじっと聴き入っていました。
さて、翌日、同ホテルで行われた無差別の部ベスト4に入ったのは、下記の4人。
鬼の住み処
(か)
といわれている全日本オセロ選手権無差別の部64名は、現・元チャンピオンをはじめ各地区予選を勝ち抜いてきた一騎当千の強者
(つわもの)
共がごろごろいます。それが20分ずつ(秒読みなし)という短い持時間で次々と1番勝負を打ち、1回負けたら即アウトでは、強豪もどんどん途中で姿を消して行きます。午後から行われるベスト16人のトーナメント抽選が行われた時、そこには既にシードの手塚博久名人の名はありません。予選リーグK組で坂口和大六段に敗れたのです。滝沢信行(昨年決勝を金田と戦った)の名もありません(予選Cリーグで滝沢雅樹に敗れた)。
午後のトーナメントに入るや、まず初戦で世界チャンピオン・金田繁が谷口良一に敗れ、滝沢雅樹が北島秀樹に敗れ、続いて谷口良一は為則英司に北島秀樹は石井健一に打ち取られ、村上健も後藤宏に敗れるという大波乱の末、結局勝ち残ったベスト4は上記の4人。為則、石井は今更説明する迄もない大選手、坂口は今回も含めてその後全日本、名人を2度ずつ制した強豪、後藤宏は現在(2004.1.1)の全日本チャンピオンです。
決勝は、坂口が為則を破って初優勝!為則英司の決勝不敗の神話(今迄、全日本、世界の決勝に8度進出し、その全部を勝っている!)も終にここで崩れたのです。7年前全日本決勝に初進出した坂口は、そこで滝沢雅樹の家康流の駆け引きに振り廻されて敗れて以来、臥薪嘗胆
(がしんしょうたん)
しながら雌伏7年、今ここに訪れた2度目の決勝進出のチャンスを見事に掴み、為則九段という超大物を破っての堂々の初優勝!秋の世界大会での坂口の大活躍が期待されたのでした。
☆
第20回全日本オセロ選手権大会無差別の部特選譜
(1992.8.9.帝国ホテル)
決勝
虎4
準決勝
闘牛A
準決勝
虎1
黒
坂口和大
35
白
為則英司
29
オセロの奥深さと、又何をか伝わん!鬼神(為則)がX打ち(白32)のチャンスを見逃した!
黒
坂口和大
37
白
後藤 宏
27
強腕坂口の怒涛の攻めに、新鋭後藤(現全日本チャンピオン)惜敗!
黒
石井健一
26
白
為則英司
38
絶好の取組み!昇り竜(石井)と鬼神(為則)の一騎打ち。
“虎穴に入らずんば虎児を得ず!”という独特の美学を持つ坂口オセロは、強い時は滅法強く、宇宙感覚・手塚名人、新鋭後藤宏、鬼神為則をも破って颯爽
(さっそう)
と初優勝!
為則(左)と坂口の決勝
準々決勝
牛
準々決勝
虎1
黒
五段
村上 健
(27才)
21
白
五段
後藤 宏
(19才)
43
この2人は2003年の全日本決勝も戦った!
黒
六段
谷口良一
(25才)
7.5
白
九段
為則英司
(23才)
56.5
谷口(第12代全日本チャンピオン)も鬼神と正面から戦って玉砕!
☆
永遠の謎・オセロのX打ち!
(1図)決勝
は?
(2図)実戦 疑問手?
(3図)正解 断呼X打ち!
1図は、坂口(黒)−為則の決勝1番勝負の中盤戦。ここでX打ちする時は、初心者も達人も相当に恐い(光栄か破滅かの一種の賭け)!持時間の短い全日本の実戦では、時は秒刻みで刻一刻と過ぎて行きます。実戦
は時間切迫での疑問手で恐らくこれが敗着(2図)。鬼神・為則ですらも踏み込めなかったオセロのX打ちは、やはり永遠の謎を秘めています。
1図では、
と左下に断乎としてX打ちする1手(3図)!将来ブラックライン(☆と☆
1
を結んだ斜めの線)上に黒石が来れば、その時は悠然と白Cと打って迎撃の構えです。即ち白Cは白の余裕手!(続いて黒☆なら白C
1
で充分戦える形)。美学坂口が白なら、ノータイムでX打ちしたでしょう。
C.
秋、第16回世界オセロ選手権大会、日本負る!
(11.5〜7)
☆
驚天動地!準決勝出場4選手の中に
日本代表・坂口
の名がない!
全く予想もしなかったことが突如として起こるのが現実です。本能寺の変、神戸大地震、世界貿易センターへの大型旅客機の突入……等。
オセロ発祥の地日本は、オセロの本家として最強の選手達を背景に、常に世界のオセロ界をリードしてきました。今迄の15回の世界オセロ選手権大会では、13回日本代表が優勝、残り2回も日本対アメリカ(サーフ)、日本対フランス(ラル)の決勝対決となり、勝ったアメリカやフランスは国をあげての大騒ぎになりましたが、今回の3日目のベスト4による決勝トーナメントに日本代表の名がないのは前代未聞!夏の全日本選手権大会を破竹の勢いで全勝初優勝した強腕坂口に、あれから90日間に何が起ったのか?
日本代表・坂口和大7勝6敗(9位)、渡辺あずさ(五段、18才、京大生、全日本女子チャンピオン)6勝6敗1引分(18位)で、2人共予選落ちしてしまったのです。
☆
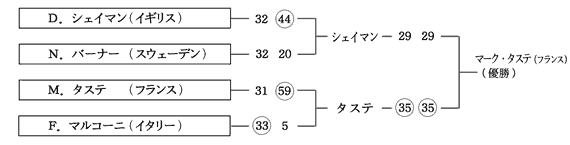
第16回世界オセロ選手権大会特選譜
(スペイン.バルセロナ.1992.11.5〜7)
決勝3番勝負第1局
虎2
決勝第2局
兔1
準決勝第2番勝負第1局
虎4
黒
デイビッド・シェイマン
29
白
マーク・タステ
35
黒
M.タステ(フランス)
34.5
白
D.シェイマン(イギリス)
29.5
黒
D.シェイマン(イギリス)
32
白
N.バーナー(スウェーデン)
32
決勝2番勝負第1局
兔1
予選5回戦
バッファロー
予選13回戦
バッファロー
黒
F.マルコーニ(イタリー)
33
白
M.タステ(フランス)
31
黒
D.シェイマン(イギリス)
47
白
坂口 和大
17
黒
N.バーナー
40
白
坂口 和大
24
「虎穴に入らずんば虎児を得ず!」を信条に、常に、最強・最善の手を求めて前進する坂口オセロは、強い時はそれこそ滅法に強いが、反面取りこぼし(穴の中に親虎がいた!)もあります。そこが坂口オセロの魅力でもあり、ファンも多い。しかし、今回は取りこぼしが多すぎました。取りこぼしも多いとそれが実力と見られるのが世界大会です。それでも予選最終ラウンド13回戦でスウェーデンのバーナーに勝てば、両者共に8勝5敗となり、4位を賭けてのプレーオフに持ち込めた筈ですが、坂口は負けてしまいました。上記バーナー・坂口戦を並べて頂ければ明白ですが、これは決して坂口の取りこぼしではありません。世界各国のオセロの水準は確実に上がっていたのです。
善戦健闘した日本代表坂口和大七段(右)、渡辺あずさ五段(全日本女子を3度制した18才)。
始めて手にする世界チャンピオンのカップを右手に、団体戦2位のカップを左手に持って微笑むマーク・タステ氏(フランス)。28才、数学の先生です。
これから始まる決勝3番勝負!緊張の中でも、笑みを浮かべながら、まずは国境を越えて固い友情の握手を交わすシェイマン(左)と、タステの両選手。
☆
世界選手権でタステが優勝を決めた1手!
第16回決勝第2局
(1図)
は?
実戦
(2図) 押さえ込み(最善手)!
世界トップレベルのオセロでは、次善手を打って即敗北
(そくはいぼく)
ということもあります。特に本局のように黒がこれから押え込みに入ろうとしている時は、最善手が絶対条件です。1図で黒が打てる所は13。その中、黒の勝ち筋は唯1つだけで、他の12ヶ所に打つと即白勝ちの局面になってしまうという際どい局面です。
数学者で、全フランス・オセロチャンピオンのタステ先生は、ここでたっぷり時間をかけて(世界決勝は全日本決勝の倍の40分ずつの持時間)読んでピタリと決め(2図)、決勝初進出にして初優勝の栄冠を見事に獲得!3年程前に本家日本をオセロ修業のため訪れた時の成果が実を結んでフランスではラルやピオを抜いてNo.1になったタステは、今ここで世界No.1になったのです。
一方、10年振りに再びやって来た決勝進出のこのチャンスも物にできず、シェイマン(26才、弁護士、イギリス)は敗れました。1回目決勝は牛若丸・谷田邦彦に敗れ(1882)、2回目(今回)は数学者・タステに敗れましたが、内容はいずれも大熱戦・接戦でした。しかし、抜群の研究量(日本にオセロ留学した経験もある)に裏打ちされた圧倒的なパワーは驚異的で、前年(第15回世界)で13戦全勝(金田繁も破っている)で予選1位、今回も予選1位(坂口和大も破っている)、これからの世界オセロ界の台風の目になることは必至!
1.
1993年のオセロ名人戦、全日本選手権、世界選手権
A.
春、第14期オセロ名人戦、15才のプリンス末國誠名人誕生!
☆
挑戦者決定戦は3.28.日に、全国の地区オセロ名人15人によって行われました。
☆
波乱で始まり波乱で終わった第14期名人戦!
第1局
第2局
第3局
第4局
計
第14期オセロ名人決定4番勝負
持時間各30分
新宿 宇宙.1993.4.4.日
名人 手塚博久
31
針落ち
62
黒
31
29
黒
1勝3敗
挑戦者 末國 誠
33
黒
2
針落ち
33
黒
35
3勝1敗
若手の台頭著しく、前田は1989年、末國のは1991年の全日本少年少女チャンピオン、中島は3年前18才で名人挑戦者になった逸材、決勝はベテラン滝沢と超若手末國の対決になり、10才の年齢差も何のその、プリンス末國が勝って、3連覇を狙う手塚名人への挑戦者になりました。
1週間後4月4日(日)の第14期オセロ名人戦は第1局から大波乱。細かいながら手塚名人の勝は動かないと思われた矢先、名人が
を打って石を返し終わらぬうちに対局時計の赤い短針がパタリと落ちました!白の時間切れ負け確定で、そこからは相手方が自由打ち出来る規定ですが、あと2手しかなくどちらに打っても白2石勝ちになり、規定で31対33で黒の末國の勝。第2局は逆に挑戦者が
で針落ちし、あと6手を黒に自由されて2対62と太敗し、残る第2局を全勝しない限り挑戦者負けという背水の陣に追い込まれました。
しかし、挑戦者は残る2局を全勝しました。特に第4局は宇宙感覚面目躍如のX打ち
が出た時はそれで微細ながら、黒勝ち、即ち名人位防衛成ると思われたのですが、土壇場
(どたんば)
に来てまるで魔術にかかったように名人がオセロ史を変えてしまった大悪手
を打って逆転され、15才の末國誠・新名人の誕生となりました。“終盤の魔術師”といわれるようになった末國名人は、以後もその名の通りの大活躍!
☆ 特選譜
(第14期名人戦、
新宿・宇宙、1993.4.4.日
)
名人位に直結した第4局の好手41と、敗着49を図示します。
第3局
虎1
第4局
虎1
黒
挑戦者
末國 誠
33
白
名人
手塚博久
31
黒
名人
手塚博久
29
白
挑戦者
末國 誠
35
(1図)第4局実戦
は?
(2図) 手塚名人が打った絶好のX打ち!
手塚名人の勘は冴えわたり、偶数理論を超越したX打ち
!最善手で、これで僅差ながら黒勝ちの局面(2図)。名人位3連覇は目前!
(3図)第4局
は?
(4図)名人位3連覇を逃した悪手
(3図)からの正解手順
平凡に☆打ちで勝っていた!
正解の続き 黒34−30白
は、偶数理論にも合致する部分的には正しい手で、次に白☆なら黒Cと割り込んで黒充分なのですが、実戦
(左上X打ち)が終盤の魔術師ならではの見事な返し技であり、この手を名人は見落としてしまいました。オセロ史を変えた大逆転劇!
B.
夏、第21回全日本オセロ選手権大会、滝沢信行六段初優勝!
(1993.8.22.日)
☆
3度目の正直、滝沢信行、為則に大技1本勝で念願の初優勝
午前のリーグが終って、午後のトーナメント試合に出場する16人の選手が発表された時、そこに名前が載っていない一流オセラー“名人末國誠、村上健、石井健一、坂口和大、片山雄次、前田剛ニ、中島哲也……達”。末國名人は木内秀行五段に敗れ、村上健は初出場の福井誠二(関西)に敗れ、石井は滝沢雅樹に、前田は後藤宏に、中島は小塚勝彦(東海)に敗れています。
ベスト16のトーナメント1回戦で、前名人手塚博久が滝沢信行に敗れ、木内後藤昭彦に、小塚は能村寿一に敗れ、福井誠二、橋本康訓(予選で坂口和大を破った)も1回戦で姿を消しました。オセロニュース79号の全国レイティング240(2003.9.21現在)では、12位荒木靖之五段、28位能村寿一四段となっていて、1度でも全日本ベスト4に入った選手は只者
(ただもの)
ではありません。
決勝 (1993.8.22)
虎2
準決勝
虎2
準決勝
兔1
黒
滝沢信行
46
白
為則英司
18
黒
滝沢信行
40
白
荒木靖之
24
黒
為則英司
45
白
能村寿一
19
☆
決勝
(1図)
は?
見事に決めた1本勝!
(2図)
オセロの終盤は一発逆転の危険を秘めてハラハラドキドキの連続です。1図も、勝ち筋は唯1ヶ所で他の手は総て負けになるという際どい場面。時間切迫にも拘らず、滝沢六段は、ここで最強最善の手49と踏み込んで大豪為則九段に見事な1本勝を決めました。
以下、実戦の経過を見て頂ければ明らかですが、53と打った時点で、B,☆の2つが黒の余裕手!
☆
各部門全員初優勝!
新しい全日本チャンピオン勢揃い
右から、井上文親(マスターの部、オセロ歴19年、四段へ)、大柳真咲(女子、歴10年、五段へ)、滝沢信行(無差別、歴13年、六段へ)、寺田純也(少年少女、歴3年、中1、静岡、出場2回、全国64名で1位、四段へ)、増田健治(盲人の部、37才、出場12回で初栄冠)の各氏。
滝沢、大柳選手は、秋の世界大会に日本代表として参加。
C.
秋、第17回世界オセロ選手権大会
(イギリス.ロンドン.1993.11.5〜7)
※ 3位決定戦 P.ジュヘム 36−28 滝沢信行
なお、5位B.ローズ(アメリカ)9勝3敗1引分
6位K.フェルドボーグ(デンマーク)、J.ファインスタイン(イギリス)9勝4敗
8位大柳真咲、I.リーダー(イギリス)、D.スパスキー(ロシア)8勝5敗
B.ローズは2001年の世界チャンピオン、K.フェルドボーグはデンマークオセロ連盟会長で1994年世界2位、ファインスタインはイギリスチャンピオン、リーダーは当物語第11回で紹介した名選手(第10回世界3位、パリ国際オープン優勝2回)等の中で、紅1点大柳真咲8勝5敗・8位は日本女子オセラーの新記録!
12勝1敗(ジュヘムに敗れただけ)の好成績で予選を楽々1位で通過した全日本チャンピオン滝沢信行は、翌日の準決勝3番勝負でフランスチャンピオンのカスパールに負け!現実はあくまでも冷厳でした。カスパールは日本代表にとって鬼門で、2002年の世界大会では名人北島秀樹はカスパールに負けた1戦のためにベスト4入りを逃し、2003年の世界大会では名人末國誠がカスパールに敗れた1戦のためにオセロの歴史が変わりました(百人物語第12回で詳述)。
結局、ジュヘム、カスパールというフランス勢を準決勝、決勝で次々と破って、昨年の借り(決勝でフランスチャンピオン、M.タステに敗れた)を返して、3度目の正直でアメリカのD.シェイマンが待望の初優勝を果たしたのでした。
優勝杯を手に喜びのシェイマン氏
決勝3番勝負開始前にまず握手
シェイマン(左)とカスパールの両選手
☆
第17回世界オセロ選手権大会特選譜
(イギリス.ロンドン.1993.11.5〜7)
決勝3番勝負第1局
虎2
決勝第2局
虎1
準決勝3番勝負第1局
虎2
黒
エマニュエル・カスパール
29
白
デイビッド・シェイマン
35
黒
D.シェイマン(アメリカ)
36
白
E.カスパール(フランス)
28
黒
E.カスパール(フランス)
38
白
滝沢信行(日本)
26
準決勝3番勝負第1局
闘牛
予選リーグ3回戦
虎1
予選リーグ12回戦
虎2
黒
P.ジュヘム(フランス)
27
白
D.シェイマン(アメリカ)
37
黒
D.シェイマン(アメリカ)
26
白
滝沢信行(日本)
38
黒
大柳真咲(日本)
20
白
D.シェイマン(アメリカ)
44
パワフル・
シェイマン
とストロング・
カスパール
との決勝は、2局共ヘビー級の試合そのもので、内容も濃い見応えのあるものでした。第2局目の
を右下にX打ちしていたら、勝負は第3局にもつれ込んでいたでしょう。“オセロのX打ちの謎”は深まるばかりです。
初日の予選3回戦では、全日本チャンピオン・
滝沢信行
は、
シェイマン
のパワーを封じ、4隅を取って完勝、勢いは止まらず、その日は7戦全勝。翌日も6勝1敗の好成績で計12勝1敗1位で予選を通過したのですが、大会3日目の準決勝3番勝負になると全くその流れは変わりました。準決勝第1局では何故か信長流
滝沢
の鋭鋒
(えいほう)
は影を潜め、ストロング
カスパール
のストロングだけが目立つ戦いになり、第2局も大差で敗れてしまいました。
初めての団体戦で入賞(2位)して喜ぶ日本勢。左より、高橋忠男理事、滝沢信行、大柳真咲の3選手。
大会2日目の予選12回の大柳・シェイマン戦は1993年の男女最強者の一騎打ちと見ることができます。チェスのように、女子世界チャンピオンの制度が、将来オセロにもできれば面白いでしょう。
団体戦の順位は、予選13局の勝星合計で決まります。日本は、滝沢12勝、大柳8勝、高橋5勝計25勝で、アメリカに次いで2位でした。
☆
X打ちを制する者は世界を制す
(オセロ格言)。
遅すぎたX打ちで敗る!
決勝3番勝負
(1図)第2局
は?
実戦
(2図)疑問手。逆転!
実戦
(3図)好手!黒優勢
1図は白優勢の局面ですが、
が悪手で、ここで形勢逆転(2図)しました。実戦はその後
とX打ちした(最善手)のですが、遅かりし由良之助で既に白の不利は決定的で、ストロングカスパールの力をもってしても終に挽回することができませんでした。
(1図)からの正解
[1図] 勝負手のX打ち!
[3図] 正解手順
[3図] 白8石リード
● ● ● ● ● ● ● ● ● ● ● ● ● ● ●
☆
ローマは1日にして成らず。D.シェイマン苦節11年の努力実る!
オセロの世界チャンピオンになったP.ラル、M.タステ、D.シェイマンは、皆オセロ修行のため、オセロの本場日本を訪れた経験を持っています。
全米チャンピオンになったシェイマンが、初めて世界選手権決勝の檜舞台に踊り出たのは弱冠16才の時で、全日本チャンピオン・谷田邦彦(15才)に連敗(1982)。以来、常に世界オセロ界のトップ集団の中を走り続け、ペンシルバニア大学数学科在学中の時は、大学の費用でオセロ研究留学生として来日、そうした基礎的研究に費用を惜しまない所に、アメリカという国の計り知れない奥深さが感じられます。在学中に弁護士の資格も取り、卒業後は弁護士として世界を舞台に活躍しながら、トップオセラーとしても大活躍。第15回世界選手権では13勝全勝で予選1位(準決勝でラルに負け)、第16回世界選手権では10年振りに再び決勝進出(タステに負け)、そして今回第17回世界選手権で見事初優勝!11年間の努力は実り、大輪の花を咲かせたのでした。このパワー!この若さ(27才)!実際、その後のシェイマンの活躍も素晴らしいものでした。
さて、歴史は続きます。世界オセロ選手権大会決勝3番勝負という檜舞台で演じられた数々のドラマは、これから順を追って当物語でお知らせしましょう。
…弟(滝沢信行)の仇を打つと登場した兄・滝沢雅樹対デンマークオセロ連盟会長フェルドボーグ。パワフル・シェイマン対復活した鬼神・為則。3度目の正直を狙って決勝進出した天才・ブライトウェル対終盤の魔術師・末國誠との死闘。変身した読み・大局観の村上健対ストロング・カスパールとの読み比べ。等々…
(2004.1.1 長谷川五郎 記)
百人の物語
> (第13回)20世紀最後の10年間は、群雄割拠の時代となった(2)
トップページへもどる
お問い合わせ先
Copyright(C) 2004 Japan Othello Association All rights reserved.